院内がん登録
院内がん登録は地域がん診療拠点病院の指定要件です。近隣の医療機関との連携を図りながらがん診療の中心的な役割を果たすために、自施設の実態を把握し、国レベルでがん対策の進捗状況を評価することを目的として行われています。
収集された情報は、広島県が実施する地域がん登録や国立がん研究センターが実施する地域がん診療連携拠点病院・全国集計へも提供され、国・自治体の実態把握、がん診療の質の向上、がん対策の策定などの重要な資料として活用されています。
登録に関わる個人情報の取扱いについては、個人情報保護法、医療・介護関係事業者における個人情報の適切な取扱いのためのガイドライン、広島市個人情報保護条例等の関係法規を遵守し、安全確保に最大限の注意を払っています。
院内がん登録集計情報(広島県がん診療連携拠点病院共通様式)
広島市立北部医療センター安佐市民病院 院内がん登録集計表 -2024年症例-
1.はじめに
がん登録とは、 国のがん対策の基礎となる、がん患者数、罹患率、生存率、治療効果などを把握することを目的に、がん治療のために病院を受診した患者さんの治療内容、 治療効果、予後などの情報を集め、把握・分析する仕組みです。 患者さんへの的確な情報提供や、次のがん対策のための基礎資料としてがん登録は必要不可欠なものです。
広島県内には13施設(国指定12施設・県指定1施設)のがん診療連携拠点病院が指定されており、国が指定する登録様式(がん診療連携拠点病院院内がん登録標準登録様式(2016年版修正版)に準拠して、院内がん登録を実施する事が義務付けられています。
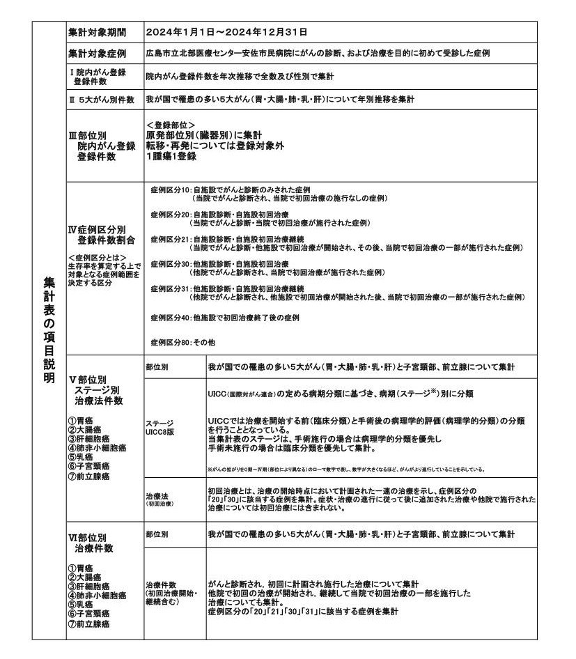
2.集計表について
この集計表は、国が指定する登録様式に準拠して登録されたデータを使用して広島市立北部医療センター安佐市民病院の部位別のがんの件数や部位別のがんの拡がりごとの治療法を示しています。
これらの集計は広島県内のがん診療連携拠点病院で統一されています。

広島市立北部医療センター安佐市民病院 院内がん登録集計表 -2024年診断症例ー
広島県がん診療連携拠点病院共通様式



当院は県内でも高齢化の進んだ地域を診療圏とし、医療連携により多くの患者さんをご紹介いただいています


都道府県がん診療連携拠点病院連絡協議会によるQI研究への参加について
QI(Quality Indicator)とは、"診療の質を測る指標"と訳されます。
当研究ではQIが、がん対策基本法が目標とする「がん診療の均てん化(日本全国どこでも標準的ながん治療を受けることが出来ること)」がどの程度普及しているかを把握する測定項目として、各臨床分野の専門家により作成されています。現在、国内で標準治療として実施されている様々ながんの治療方法について、実際はどれくらいの割合で実施されているかを測定すると同時に、標準治療を避けた方がよい状態にある患者さんに対し、適切に標準を避け最適な治療方針を見つけることにも視点を置いています。
研究に必要な情報は、国立がん研究センターが同センターの倫理委員会の承認を得て、院内がん登録とDPCデータをリンクさせ匿名化したデータを参加施設から収集します。また、当院も院内の倫理委員会の承認を得た上で参加しています。
研究に必要な情報は、国立がん研究センターが同センターの倫理委員会の承認を得て、院内がん登録とDPCデータをリンクさせ匿名化したデータを参加施設から収集します。また、当院も院内の倫理委員会の承認を得た上で参加しています。
参加施設は測定結果のフィードバックを受けて、各治療の実施状況が妥当であるかの検証を行い、自院の診療の質向上に用いることができます。なお、患者さんへはオプトアウトの機会を設けております。
